最及時的信用債違約訊息,最犀利的債務危機剖析
作者:史曉姍
來源:中證鵬元評級
"主要內容
近日,萬科企業股份有限公司(簡稱“萬科”)宣布債券展期,引發市場關注。本文將分析萬科處境,對比分析行業風險處置,對萬科風險處置方式分析。
萬科事件梳理:(1)債券兌付壓力突顯。截至2025年12月3日,公司境內公開債券存續共計203億元,年內還有37億元債券到期且均公告擬展期。公司境外存續債券2只,余額共計13億美元,且均含交叉保護條款,無回售和贖回權,均由萬科提供維好協議。目前“22萬科MTN004”第一次持有人會議未能通過展期議案,擬在12月18日召開第二次持有人會議。(2)經營與財務惡化。2022年為公司近年收入高點,此后,營業收入持續下滑,2024年公司多項財務指標惡化,風險暴露。第一,盈利能力惡化,資產處置不理想;第二,現金流及償債能力弱化,母公司層面短期償債壓力大;第三,總有息債務依然較大,凈負債率和短期債務占比較高;第四,受限資產增長,再融資難度加大。(3)外部支持能力和態度轉變。萬科股權較為分散,且無實際控制人,深鐵集團為其第一大股東。2023年底來,深鐵集團和深圳國資企業以多種方式幫助萬科處置資產。其中,2025年11月深鐵集團支持態度由市場預期的“兜底”轉向更加市場化的方式,與其支持能力有關。雖然為軌道交通建設運營企業,但其利潤受地產行業影響較大,2024年受萬科業績下滑影響呈現重大虧損。且作為當地重要的國有企業,對于參股公司的風險處置,保持謹慎態度。
對比分析:(1)國有企業風險及處置。2024年來新增4家國企出現風險,分別是綠地集團(混改央企)、嶺南生態、西安建工、鄭州煤炭。對比分析四家企業的風險處置發現,國資支持的邏輯已經發生轉變,從“兜底”轉向“擇優”,從短期資金支持到推動長期業務轉型升級。主要是近年不少民企引入國資股東,試圖緩解債務風險,這類混合所有制企業的國有屬性需要辯證去看。(2)地產企業風險及處置。2024年來,開發類地產企業開啟第二輪化債。境外市場各方案均以“現金折價購回+展期+債轉股”為核心進行大幅削債,普遍使用可轉債或強制可轉債,設置早鳥費/基礎同意費或前置本金等。新一輪境內債務重組借鑒境外經驗,但重組進度緩慢,仍以留債展期為主,削債重組難度高于境外,以資抵債是主要方式,以實現資產盤活。且債轉股形式,以直接轉股或股票經濟收益權模式為主。(3)萬達集團風險處置借鑒。第一,資產處置順序。從非核心資產開始,保留核心資產的運營能力。第二,輕資產轉型。萬達集團是國內較早轉型的地產企業,萬達商管的穩定現金流為公司提供了一定償債能力和再融資空間。第三,篩選購買方。2025年5月48座萬達廣場的接盤方太盟投資、騰訊控股、京東潘達、高和豐德、陽光人壽,其中,多家企業與萬達集團曾有過合作,形成"私募+互聯網+險資"的資本組合,有望實現線上線下融合,提高項目運營收入。第四,堅定償還債務的決心并踐行承諾,穩定市場情緒,12月的境外債展期事件并未帶來類似萬科的估值波動。
總結及展望:(1)萬科事件評述。萬科債務的市場化處置存在其必然性:第一,中國經濟增長的底層邏輯已經發生轉變;第二,深鐵集團由“兜底”轉向有限支持有其必然性;第三,20億債券展期也有其必然性;第四,真正的市場化處置不能有例外。(2)萬科風險處置方式分析。2026年,控增量、妥處存量、嚴防“爆雷”是風險防范重點,地產行業或將繼續“磨底”,對于地產企業來說依然是艱難時期。目前債券展期是燃眉之急,借鑒全市場處置經驗,爭取延長寬限期是行業普遍做法。此外,還可以設置前置本金、分期償還或贖回機制,可以前期設置較低的償還比例,或贖回觸發機制,或給予同意費。從中長期看,萬科的風險處置離不開債務結構調整、資產盤活、外部支持和經營模式轉變四個方面的配合。
地產企業處置經驗告訴我們,債務重組并不能讓企業涅槃重生,市場供需調整、企業運營能力提升、融資鏈條打通和業務轉型都需要時間。過往的經驗告訴我們,只有直面問題才能解決問題,雖然短期會有“陣痛”,但長期看,會有希望。
"
近日,萬科企業股份有限公司(簡稱“萬科”)宣布債券展期,引發市場關注。2024年來依托大股東深圳市地鐵集團有限公司(簡稱“深鐵集團”)的資金支持,萬科維持公開債券的零違約。此次展期一定程度上是意料之外的,但也有其必然性。本文將分析萬科處境,對比分析行業風險處置,對萬科風險處置可能性進行分析。
一、萬科事件梳理
(一)債券兌付壓力突顯
截至2025年12月3日,公司境內公開債券存續共計203億元,年內還有37億元債券到期,2026年到期債券100億元,另有23.66億元進入行權期。公司境外存續債券2只,余額共計13億美元,到期日分別為2027年11月和2029年11月,且均含交叉保護條款,無回售和贖回權,均由萬科提供維好協議。

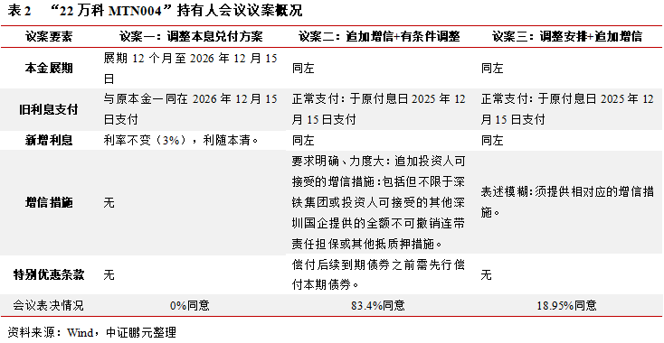
2025年11月26日和12月5日,萬科分別公告稱擬對年內到期的“22萬科MTN004”“22萬科MTN005”進行展期,是其首次針對境內債的展期。根據“22萬科MTN004”持有人會議公告,公司給出了3個議案,其中議案一為保底方案,由萬科提出,其他兩個議案由持有人提出,議案二為較優方案,議案三為折中方案,三個方案生效條件均為超過總表決權數額90%的持有人同意。此外,萬科同步宣布放棄“21萬科02”贖回選擇權和利率調整,并終止評級公司的主體和債項評級。

“22萬科MTN004”第一次持有人會議投票截止日為2025年12月12日。上述議案均未通過,12月22日是最后兌付日(寬限期最后一天)。目前萬科擬在12月18日召開第二次持有人會議。
(二)經營與財務惡化
縱觀萬科2020年以來的發展歷程,其經營表現與中國房地產行業的整體走勢緊密相連。2022年為公司近年收入高點,此后,營業收入持續下滑,2024年公司多項財務指標惡化,風險暴露。

第一,盈利能力惡化,資產處置不理想。公司營業收入在2022年見頂,凈利潤在2020年見頂。2024年因結轉項目整體拿地成本較高而后期銷售價格低于預期,毛利率進一步下降,營業收入大幅下滑。且受行業下行影響,2023年以來資產減值損失、投資收益(主要為聯營項目)損失擴大。其中2024年計提大額信用減值以及發生大額資產處置損失,致使公司凈利潤首次轉負,2025年上半年依然呈現虧損狀態,資產計提大額減值。此外,公司物業服務板塊收入占比較低,雖然規模和占比持續增長,但仍不足20%,無法彌補物業銷售下滑的影響。

第二,現金流及償債能力弱化,母公司層面短期償債壓力大。2024年EBITDA轉負,無法覆蓋利息支出,同時非受限貨幣短債覆蓋比例大幅下降。2025年上半年公司銷售依然面臨很大壓力,經營活動現金流轉負。從母公司層面看,2024年以來短期債務超過1,000億元,而貨幣資金余額快速下降(2025年6月末余額8.58億元),可以隨時償還債務的資金有限(貨幣資金主要存放在下屬子公司,包括合作項目公司和監管資金等),母公司層面短期償債壓力很大。

第三,總有息債務[1]依然較大,凈負債率和短期債務占比較高。2021年以來公司負債總額呈現下降趨勢,主要是受銷售疲軟影響合同負債大幅下降,而總有息債務呈現增長,2024年以來總有息債務占比在40%以上。其中,2024年公司將印力集團納入合并范圍,導致總有息債務規模增長,且受虧損影響所有者權益減少,當年凈負債率明顯上升。此外,2024年以來短期債務占比大幅提升至40%以上,雖然公開債券規模大幅下降(2025年6月末占比1.86%),但其他短期債務依然較大。
第四,受限資產增長,再融資難度加大。從融資方式看,公司以銀行借款為主要融資方式(2025年上半年占比超過70%),債券融資為輔。2024年公司銀行抵押擔保融資增加,存貨和投資性房地產受限資產大幅增長,2024年受限資產占比提升至11%。其中,投資性房地產和存貨中的受限比例分別為58%和13.6%。2025年深鐵集團提供不超過220億元的借款,抵質押50%-70%之間,受限資產規模將進一步增長。
整體看,受行業復蘇緩慢影響,萬科自身造血能力不足,而短期債務迅速攀升,2024年以來依靠外部融資和大股東支持償還債務,公司公開債券規模大幅下降,但一年內到期非流動負債維持高位,只是債務結構發生變化。雖然存貨受限比例較低,但在當前市場環境下資產處置效果并不理想,大額處置損失將進一步削弱利潤,侵蝕凈資產,不利于化債和后續發展。

(三)外部支持能力和態度轉變
萬科股權較為分散,且無實際控制人。截至2025年3月,深鐵集團持有萬科27.18%的股份,為其第一大股東。2023年底來,深鐵集團和深圳國資企業以多種方式幫助萬科處置資產,參與印力消費基礎設施 REIT認購(約30%份額)、支持公司完成深圳灣超級總部基地項目轉讓、受讓公司所持有的紅樹灣物業開發項目投資收益。深鐵集團實質性接管萬科后,在2025年陸續提供股東借款,用于償還公司的公開債本息以及深鐵集團同意的指定借款利息。根據2025年11月公司臨時股東會決議,截至股東會召開日本年內深鐵集團向公司提供不超過220億元股東借款額度,萬科后續需對已發生的借款提供抵/質押擔保。截至股東會召開日,深鐵集團本年已提供無抵質押擔保借款總金額為213.76億元。從股東支持方式可以看出,萬科債務風險的化解已經由市場預期的“兜底”轉向更加市場化的方式。
深鐵集團支持態度的轉變與其支持能力和企業屬性有關。深鐵集團作為深圳市軌道交通領域的重要主體,主要承擔深圳市國家及地方鐵路、城際鐵路、城市軌道交通的投資建設、運營與管理等方面的任務。其收入主要來自軌道交通建設運營及資源經營、站城開發,其中,地鐵運營業務需要站城開發業務來反哺,但站城開發受地產行業影響較大,2024年公司縮減了該領域的投資額。利潤方面,公司對萬科股權的投資收益依賴較高。受萬科業績下滑影響,深鐵集團持有的萬科股份確認大額投資虧損并計提大額減值,致使公司2024年呈現重大虧損(凈利潤-334.61億元)。
整體看,深鐵集團雖然為軌道交通建設運營企業,但其利潤受地產行業影響較大,且作為當地重要的國有企業,對于參股公司的風險處置,保持謹慎態度。

二、對比分析
(一)國有企業風險及處置
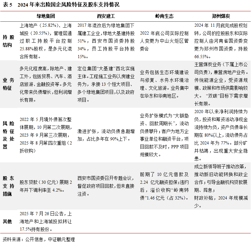
2024年以來新增4家國企出現風險,分別是綠地集團(混改央企)、嶺南生態、西安建工、鄭州煤炭。此輪風險出清的原因包括:第一,地產行業調整,除地產企業自身外還波及眾多建工企業。例如,西安建工是綠地集團大基建版塊成員企業,此外還包括貴州建工集團、江蘇建筑工程集團、天津建工集團、河南公路工程局集團以及廣西建工集團等,上述企業多出現流動性緊張,其中廣西建工還存續12.5億元私募公司債券;第二,地方債務壓力,導致公司新增業務減少同時項目回款不理想。例如,嶺南生態;第三,行業和自身經營風險提升。例如,鄭州煤炭,因煤炭價格波動、環保政策收緊、安全及資源風險、收入單一等因素,凈利潤持續為負,盈利能力持續下滑。
國資支持的邏輯已經發生轉變,從“兜底”轉向“擇優”,從短期資金支持到推動長期改革。這里對上述四家企業進行對比分析,詳見下表。從上述四家企業看,國有股東并非實際控制人,且部分是后期進入,非典型意義上的國有企業。主要是近年不少民企引入國資股東,試圖緩解債務風險,這類混合所有制企業的國有屬性需要辯證去看。

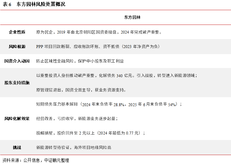
根據過往事件總結,國資股東支持的效果需要關注以下:第一,國資股東支持能力,包括調動資金、協調資源等,決定了風險處置效率;第二,企業所有制形式和持股比例,決定了支持上限。其中混合所有制面臨民資管理層與國資股東目標沖突,以及國資股東改革退出的風險。第三,支持方式的選擇。單純輸血還是造血式改革,取決于公司風險大小、股東支持能力,同時國有股東需平衡風險防控與支持效果。對于商業模式失效型企業,或通過債務重組、破產重整,解決歷史包袱。例如,東方園林。而對于周期波動型企業,業務仍存在競爭力,則采用“流動性紓困+行業政策協同”的方式,等待市場回暖。
事實證明,單純的資金支持,在當前經濟形勢下無法扭轉風險主體的債務風險,原因在于,長期不合理的增長方式和商業模式帶來的巨大債務壓力,以及轉型較慢帶來的后續發展空間收縮,資金填補式的救助方式已不再適用。推動業務轉型升級,聚焦核心業務,才是未來企業的發展路徑。轉型后的不確定性在于新業務的可持續性、行業政策支持和市場需求改善情況。例如,東方園林在地方政府接管后,通過破產重整擺脫歷史包袱,引入新能源業務,但轉型效果仍待驗證。

(二)地產企業風險及處置
開發類地產企業由于涉及行業和債權人較多,獲得的用于“保交樓”的政策性資金較多,但專款專用條件下,用于償還債務的資金有限,且資產處置在行業下行階段面臨大額折價損失。在此背景下,2024年以來,開發類地產企業開啟第二輪化債。此輪化債方式主要有三種,整體債務重組、資產處置與盤活(包括資產結構化產品)、政策性工具(專項債資金、紓困基金等)。其中,整體債務重組和資產處置為主要形式,結構化產品對底層資產和運營能力有嚴格要求,部分企業資產存在瑕疵無法直接參與,政策性資金目前主要對接國有地產企業。
1、境外市場
從此輪境外重組計劃看,各方案均以“現金折價購回+展期+債轉股”為核心進行大幅削債,主要特征有:
第一,境外債轉股普遍使用可轉債或強制可轉債。差異特征集中在期限、利率、轉股條件,一般利率較低,轉股設置為分階段轉股和到期強制轉股。全額債轉股方案已出現,即融創中國和粵港灣控股,重組計劃已獲批準并實施。
第二,設置早鳥費/基礎同意費或前置本金。由于境外通常使用同意征求制度,一般會設置同意費以提高同意比例。此外,部分方案通過設置前置本金提高投資者當期回收率,以獲得更多同意。
第三,實物支付方式應用比例提升。近年在境外債務重組中,實物支付的應用比例有所提升,不僅應用在本金利息支付,還包括同意費支付、重組費支付等情形,用來降低發行人短期資金壓力。
第四,采用股權穩定計劃和員工激勵計劃。目前,境外債務重組中債轉股比例較高時,會通過控股股東債轉股、股權限售以及員工持股等方式,維持公司主要人員的穩定。例如,碧桂園和融創中國設置了員工激勵計劃。
2、境內市場
新一輪境內債務重組借鑒了境外經驗,具體特征如下:
第一,整體重組進度緩慢,仍以留債展期為主,削債重組難度高于境外。2025年融創中國、龍光集團、旭輝集團、合景泰富、碧桂園等企業經過漫長談判陸續通過了削債整體重組方案。當通過境內外對比發現,境內即使是整體重組使用的是展期留債,而境外使用新發債券的形式。
第二,整體重組債務以債券為主,較少涉及其他債務類型。而境外也會包括銀行貸款、股東貸款、非標債務、擔保債務等。
第三,債轉股形式,以直接轉股或股票經濟收益權模式為主。在債轉股方式上,境內尚無使用強制可轉債的模式,多采用直接轉股或股票經濟收益權模式。例如,旭輝控股和融創中國境內采用“股票經濟收益權支付”,境外采用強制債轉股。境內重組中債轉股的規模占比較低,僅作為眾多對價方式中的一個選擇,以資抵債是主要方式。
第四,以資抵債是境內新一輪整體重組的主要方式,以實現資產盤活。例如,龍光集團則將29項重組前債券增信資產,直接優化整合為以資抵債的資產包,實現盤活存量抵押資產和提供優質資產保障。以資抵債形式主要以物抵債和集合信托模式(將特定資產收益權委托給信托公司成立服務型信托)。例如,龍光集團以資抵債包括以物抵債、單一資產信托和集合資產信托三種模式,均有頭部現金安排,且以物抵債和單一資產信托模式均不設收益上限,未來相關資產升值產生收益將完全歸屬于投資人所有。單一信托讓中小投資者以更靈活的方式參與。
3、萬達集團風險處置借鑒
和住宅開發類地產企業不同,萬達集團業務集中在商業地產,獲得的政策性資金有限,風險處置主要靠資產處置和投資款。
萬達集團的債務風險源于前期的激進擴張和多元化以及多次IPO對賭協議,隨著對賭協議到期風險爆發。從2017年開始萬達集團出售大量非核心資產回籠資金償還部分債務,萬達廣場作為核心資產,2023年才加速出售,并聚焦商業地產輕資產轉型。依靠資處置前期多元化的非核心資產和萬達廣場,以及2024年太盟投資集團(PAG)等投資人600億元投資款,萬達集團暫時度過極度困難時期。目前,萬達集團是為數不多的境內公開債務零違約的大型民營地產企業,其境外債券由萬達商管發行,曾在2023年和2024年先后2次成功展期,目前待償付的有2026年1月到期的4億美元和2026年2月到期的3億美元債券。萬達集團風險處置的代價是失去大量優質資產,其中2024年失去對萬達商管的絕對控制權(根據Wind數據,目前持股比例44.65%)。
期間,萬達集團曾多次嘗試發行REITs均未成功。雖然萬達集團擁有大量的萬達廣場等商業地產,但萬達廣場中包含酒店、公寓等多種業態,這些不同業態的資產在產權界定、運營管理、收益核算等方面存在差異,增加了資產打包的難度。且隨著萬達前期大規模資產出售,剩余可供發行 REITs 的優質資產數量減少,進一步增加了 REITs 發行的難度。
目前,萬達集團依然面臨嚴峻的債務壓力,一方面戰略投資款因部分資產法律問題而落地較慢,外部融資渠道依然未打開,資產出售面臨大幅折價損失,輕資產運營收入規模較小;另一方面,短期到期債務規模依然較大。截至2025年6月,萬達集團總負債規模突破 6,000 億元,其中短期債務超過600億元,而賬面現金不足150億元。作為萬達集團“現金牛”的萬達商管,負責公司商業地產運營和輕資產板塊,其中輕資產運營模式采用“產權出售+運營權保留”的運作方式,收入來自“1%品牌使用費+凈收入30%的管理費”,2024年凈利潤中輕資產業務占比升至80%。但數字化運營不完善,下沉三四線城市導致部分項目收益較低。和收入規模相比,萬達商管償債壓力也較大,且隨著萬達廣場出售,租金和管理費收入進一步下降。截至2024年9月末,萬達商管流動負債914.2億元,其中一年內到期非流動負債約400.84億元、短期借款38.89億元,而同期賬面現金僅151億元,經營活動現金凈額/流動負債值僅0.18。2025年12月,萬達商管再次對2026年2月到期債券發起同意征求,擬展期2年。同意費與前兩次相同(基礎同意費為0.25%,提前同意費為1%),同時維持11%的票面利率,設4次強制贖回(分別為2026年1月和8月,2027年的2月和8月),以促使持有人同意。
2025年來,萬達集團正處在戰略投資人進入后的調整期,依然在出售萬達廣場和非核心資產(例如,萬達酒店部分業務售予同城旅游、持續減持萬達電影股權)獲取現金流,同時嘗試珠海商管港股IPO和REITs上市。2025年12月萬達商管贖回山東煙臺萬達廣場后轉手賣給中聯基金,業內解讀為發行REITs做準備。
縱觀萬達集團風險化解模式,可借鑒的地方包括,第一,資產處置順序。從非核心資產開始,保留核心資產的運營能力。第二,輕資產轉型。萬達集團是國內較早轉型的地產企業,萬達商管的穩定現金流為公司提供了一定償債能力和再融資空間。第三,篩選購買方。2025年5月48座萬達廣場的接盤方太盟投資、騰訊控股、京東潘達、高和豐德、陽光人壽,其中,多家企業與萬達集團曾有過合作,形成"私募+互聯網+險資"的資本組合,有望實現線上線下融合,提高項目運營收入。第四,堅定償還債務的決心并踐行承諾,穩定市場情緒,12月的境外債展期事件并未帶來類似萬科的估值大幅波動。此外,萬達集團風險處置依然面臨著挑戰,第一,轉型模式尚不成熟。輕資產運營能力和項目競爭力有待提升,管理收入規模較小。第二,短期有息債務規模大,外部融資未打開,資產處置面臨折價損失且新增資金有限(多為以資抵債),導致償還債務的利息大于本金,陷入“買資產-償債(利息為主)-再賣資產”的惡性循環。從萬達集團目前經營和債務情況看,留給公司可出售的優質資產正逐漸減少,未來或加快出售萬達非核心、低毛利、低成長項目,而購回核心區位、高客流、高租金項目,同時解決項目產權問題,為可能的珠海商管整體上市或消費基礎設施REITs擴募儲備優質資產,把輕資產運營和REITs有效結合。同時提高項目運營能力,而非一味出售,否則斷臂未必能求生。
三、總結及展望
(一)萬科事件評述
萬科債務的市場化處置存在其必然性。
第一,中國經濟增長的底層邏輯已經發生轉變,人口進入負增長時代,城鎮化已經到達67%(2024年)。即使短期政府出手援救萬科,它也必須完成轉型:一方面中國的地產行業進入存量時代,增量放緩的背景下,企業收入端普遍下滑;另一方面,巨額剛性債務陸續到期,外部融資和資產處置不確定較大,行業下行背景下再融資難度和成本較高。
第二,深鐵集團由“兜底”轉向有限支持有其必然性。在經濟轉型背景下,深鐵集團的無條件援助只會讓萬科對它的依賴更深。同時,由于地產行業復蘇進度較慢,深鐵集團已受到牽連,靠其力量已不足以扭轉萬科當前局面。作為地方重要國有企業,且并非萬科實際控制人,深鐵集團需權衡風險與收益。
第三,20億債券展期也有其必然性。一方面,深鐵集團支持態度的突然轉變,留給企業籌備資金的時間不多,萬科母公司層面可用資金嚴重不足;另一方面,與商業地產不同,開發類企業的資產目前處置難度較大,在建項目規模較大,且商業地產質押比例已經很高。此外,境外存續債券設有交叉保護條款,若境內債券違約,則會觸發境外債券等債務違約、境外評級下調。且公司對外擔保規模較大,萬科違約將對其擔保債務產生一定影響。
第四,真正的市場化處置不能有例外。要想真正打破剛兌意識,需要“一視同仁”。目前地產行業風險化解取得明顯進展,在當前情況下,若萬科作為特例存在,有礙構建市場化風險處置機制,影響債券市場定價有效性。
(二)萬科風險處置方式分析
2025年12月,中央經濟工作會議明確提出“控增量、去庫存、優供給”,并強調“鼓勵收購存量商品房重點用于保障性住房等”。同月12日召開的全國金融系統工作會議明確明年要嚴控增量、妥處存量、嚴防“爆雷”的風險防范重點。目前,地產行業整體仍處下行周期,回穩壓力較大,且整體風險較前期大幅化解且在可控范圍內,預計短期內政策對房地產的刺激空間有限,政策更側重長期發展視角(“十五五”已定調房地產要“高質量發展”),而非短期激進刺激。2026年,地產行業或將繼續“磨底”,對于地產企業來說依然是艱難時期。
目前,“22萬科MTN004”的展期議案均未通過,一方面,投資者難以接受債券突然展期,另一方面,對展期條款不滿。目前萬科已公告12月18日召開第二次持有人會議,議案二提出本金展期1年,如期支付利息(12月22日),寬限期和新增展期利率不變,同時由發行人提供增信(議案未明確增信細節),議案三尋求延長寬限期至30個交易日。借鑒全市場處置經驗,爭取延長寬限期是行業普遍做法,也是較容易通過的議案。若展期議案未通過,公司還可以通過設置前置本金、分期償還或贖回機制,或給予同意費,明確增信措施(例如資產處置收入優先償還債券)等來提高通過率。
萬科債務的處置方案,在一定程度上決定了未來我國境內產業債的處置方向,要想平穩度過此次風險,離不開債務結構調整、資產盤活、外部支持和經營模式轉變四個方面的配合。第一,首先是債務結構調整。萬達集團的案例說明資產處置當前可以緩解債務危機,但僅依靠資產處置不能帶來增長,對于債務體量較大的主體也不能在短期內徹底解決債務問題。債務重組存在一定必要性,包括展期降息,平滑兌付壓力,有必要時進行債務重組,但需要提供必要的增信措施和補償機制。其中,銀行等金融機構根據政策扶持地產行業的資金,依然需要有政策支持去處理。而市場化介入的部分按市場化原則處理。第二,加快資產盤活。包括資產整合和出售、REITs發行等。其中,加快項目資產處置,可以引入地方國企、AMC參與地方項目,以股權兌換現金或經營權,退出再投資規模較大或盈利較弱的項目。第三,外部支持。包括地方國企承接地方項目,合理收購商品房作為保障房,提供政策性資金支持;股東層面可以提供應急資金和利用可轉債等形式提供中長期資金。第四,經營模式轉變。目前REITs的發行條件較高,發行周期較長,單個融資規模有限,最終企業需要實現商業模式的轉變。萬科較早開拓了輕資產運營板塊,包括萬物云(物業與服務)、萬緯物流,泊寓(租賃住宅)以及商業開發與運營(以印力集團為核心),但短期內,這些業務還是需要“反哺”的板塊,并不能支持巨額債務壓力。經營模式的轉變,一方面,需要打通“產權出售-保留運營權-REITs發行”的鏈條。另一方面,在地產企業都在轉型輕資產模式時,需要培育自己的競爭優勢,打通產業鏈條。
地產企業處置經驗告訴我們,債務重組并不能讓企業涅槃重生,市場供需調整、企業運營能力提升、融資鏈條打通和業務轉型都需要時間。過往的經驗告訴我們,只有直面問題才能解決問題,雖然短期會有“陣痛”,但長期看,會有希望。在目前政策方向下,萬科的風險及處置在可控范圍內。
[1] 這里為該主體評級報告口徑。總有息債務=短期債務+長期債務=短期借款+以公允價值計量且其變動計入當期損益的金融負債/交易性金融負債+應付票據+一年內到期的非流動負債+其他債務調整項+長期借款+應付債券+租賃負債+其他債務調整項
作者|史曉姍
部門|中證鵬元 研究發展部
注:文章為作者獨立觀點,不代表資產界立場。
題圖來自 Pexels,基于 CC0 協議
本文由“中證鵬元評級”投稿資產界,并經資產界編輯發布。版權歸原作者所有,未經授權,請勿轉載,謝謝!
原標題: 萬科,走向市場化處置的必然性分析

中證鵬元評級 











