鐺煮山川,粟藏世界,有明月清風知此音。呵呵笑,笑釀成白酒,散盡黃金。
作者:陳府申
來源:大隊長金融(ID:captain_financial)
近日, 為加強對非銀行支付機構的監督管理,規范非銀行支付機構行為, 央行爸爸同有關部門研究起草了《非銀行支付機構條例(征求意見稿)》(以下簡稱“支付新規”)并向社會公開征求意見。我們特寫打油詩一首, 致敬那個即將過去的肆意生長的第三方支付時代。
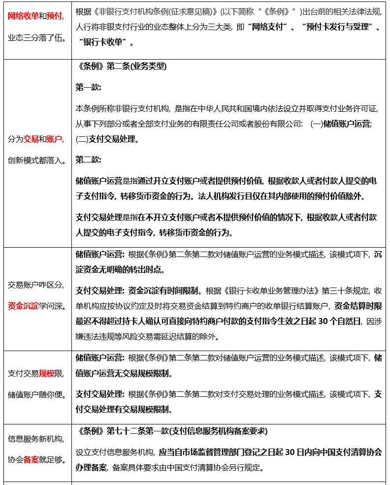
網絡收單和預付, 業態三分落了伍。
分為交易和賬戶, 創新模式都落入。
交易賬戶咋區分, 資金沉淀學問深。
支付交易規模限, 儲值賬戶隨你便。
信息服務新機構, 協會備案就足夠。
只要服務不過錢, 聚合支付把賬連。
數據保護有辦法, 原則還按網安法。
信息收集須必要, 基礎設施本地化。
個人信息保護忙, 集團內外不一樣。
關聯公司可共享, 前提滿足就開放。
清算重申斷直連, 沒有資質不分錢。
無證支付算非吸, 不是只抓P2P。
股權質押被限制, 比例不能過五十。
同一法人實控人, 兩個機構不過十。
支付機構一二三, 是否壟斷分開看。
保障基金應繳納, 具體操作等辦法。
全文解讀



注:文章為作者獨立觀點,不代表資產界立場。
題圖來自 Pexels,基于 CC0 協議
本文由“大隊長金融”投稿資產界,并經資產界編輯發布。版權歸原作者所有,未經授權,請勿轉載,謝謝!
原標題: 一首打油詩讀懂支付新規

大隊長金融 











