鐺煮山川,粟藏世界,有明月清風知此音。呵呵笑,笑釀成白酒,散盡黃金。
作者:胡喆、陳府申等
來源:大隊長金融(ID:captain_financial)

















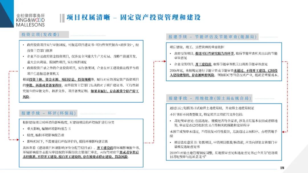
1. 投資立項(發改委)
政府投資項目實行審批制度, 需報送項目建議書+可行性研究報告+初步設計, 經投資主管部門批準
企業不涉及政府資金投資項目, 僅涉及全國重大生產力布局、戰略性資源開發、重大公共利益、限制性項目, 實行核準制度
政府投資目錄之外的企業投資項目, 實行備案制, 企業在開工建設前在線平臺將項目信息報送備案機關
根據投資主體、資金來源、項目信息、投資規模等, 履行對應的固定資產投資項目的審批、核準或者備案程序, 取得投資主管部門出具的對于項目建議書、可行性研究報告的審批文件、核準文件、項目備案證明。如果未履行, 存在被責令停產停工風險。
2. 報建手續– 環評(環保局)
根據建設項目對環境的影響程度,對建設項目的環境保護進行分類
重大影響,編制環境影響報告書
輕度,編制環境影響報告表
影響相對下,不需要進行環保評價的,填報環境影響登記表
具體查看《建設項目環境影響評價分配管理目錄》。開工建設前將環境影響報告書、環境影響報告表報有審批權的環保行政主管部門審批, 未取得對應審查或者審查后未經批準, 不得開工建設, 擅自開工建設的, 存在被要求停止建設、罰款風險。
3. 報建手續– 節能評估及節能審查(能源局)
項目建設、竣工、運營管理的重要依據
政府投資項目,報送可行性研究報告的環節,取得節能審查機關出具的節能審查意見
企業投資項目,開工建設前,取得節能審查機關出具的節能審查意見
2006年起,未按規定進行節能審查或節能審查未通過,不得開工建設,已經投入建設使用的,存在被叫停風險。例如IDC等信息技術產業, 能耗是重要成本。
4. 報建手續– 用地批準(國土局&規自局)
通過出讓/劃撥的形式取得土地使用權,并取得土地使用權證
不同情形不同類型批文,特定項目立項前置文件包括:
用地預審意見: 包括選址、規模是否符合要求,涉及占用基本農田或者耕地的,審查是否已經組織農田占用相關的探勘和論證程序
未預審或預審未通過,不得批復可行性報告,無法通過立項程序、辦理供地手續
項目選址意見書:劃撥項目,申請項目批準/核準前,應當向規劃主管部門申請核發選址意見書
2019年開始土地管理制度調整, 用地預審意見和選址意見書已合并為"建設項目用地預審與選址意見書"。

5.報建手續 – 規劃(規自局&住建局)
?建設用地規劃許可證:無論劃撥、出讓,都應取得,核定建設項目用地位置、面積、允許建設范圍、建設規劃條件,未取得,存在要求退回占用土地的風險?工程規劃許可證: 未取得或未按照核定要點建設的項目, 存在無法通過規劃竣工驗收, 建成后要求拆除的風險
6. 報建手續– 開工建設(住建局)
施工許可證:開工建設前,向工程所在地縣級以上建設行政主管部門(建委)申請領取施工許可證
大型基礎設施項目,比如跨省高速公路或港口,需要批準開工報告的,則無需領取施工許可證
未取得施工許可證或開工報告, 擅自開工的, 存在被要求停止建設的風險, 即使投入使用, 在產權辦理或竣工驗收時, 仍存在前置手續不全導致后續證照無法辦理風險
7. 報建手續– 竣工驗收(住建局&環保局&消防大隊)
政府部門、質檢機構判斷工程質量標準是否合規及批準的設計文件規定, 是否簽訂工程質量保修書,只有竣工后, 建設工程才可以交付使用
專項驗收包括
工程驗收
環保驗收
2017年新修訂的《建設項目環境保護管理條例》改為建設單位自主驗收。編制環境影響報告書(表)的建設項目竣工后,由建設單位對配套建設的環境保護設施進行驗收,編制驗收報告并依法向社會公開;填報環境影響登記表項目以及未納入建設項目環境影響評價分類管理名錄的項目,則不需要進行環保驗收。
根據《建設項目竣工環境保護驗收暫行辦法》規定,建設項目需要配套建設水、噪聲或者固體廢物污染防治設施的,仍由環境保護部門對相應污染防治設施進行驗收,以及一些項目還可能要求污水管網的納管協議、危廢處置協議等辦理環保備案。
消防驗收
《消防法》《建設工程消防設計審查驗收管理暫行規定》規定, 特殊建設工程竣工驗收后, 建設單位應當向住房和城鄉建設主管部門申請消防驗收, 未經消防驗收或者消防驗收不合格的,禁止投入使用。建筑工程綜合驗收外,還涉及重要的單項驗收,其中規劃驗收作為竣工驗收的前置手續,在竣工驗收備案手續完備的情況下,可不做細項要求,但是環保驗收和消防驗收相對獨立于竣工驗收備案。





























注:文章為作者獨立觀點,不代表資產界立場。
題圖來自 Pexels,基于 CC0 協議
本文由“大隊長金融”投稿資產界,并經資產界編輯發布。版權歸原作者所有,未經授權,請勿轉載,謝謝!

大隊長金融 










